首页
新闻中心
公司新闻
产品中心
应用领域
技术支持
资料下载
操作手册
政策文件
培训教程
公司介绍
关于我们
联系我们
企业资质
常见问题
辅助类
首页
>
产品中心
>
辅助类
10/24
2025
By
西南数智
316 看过
3 分享过
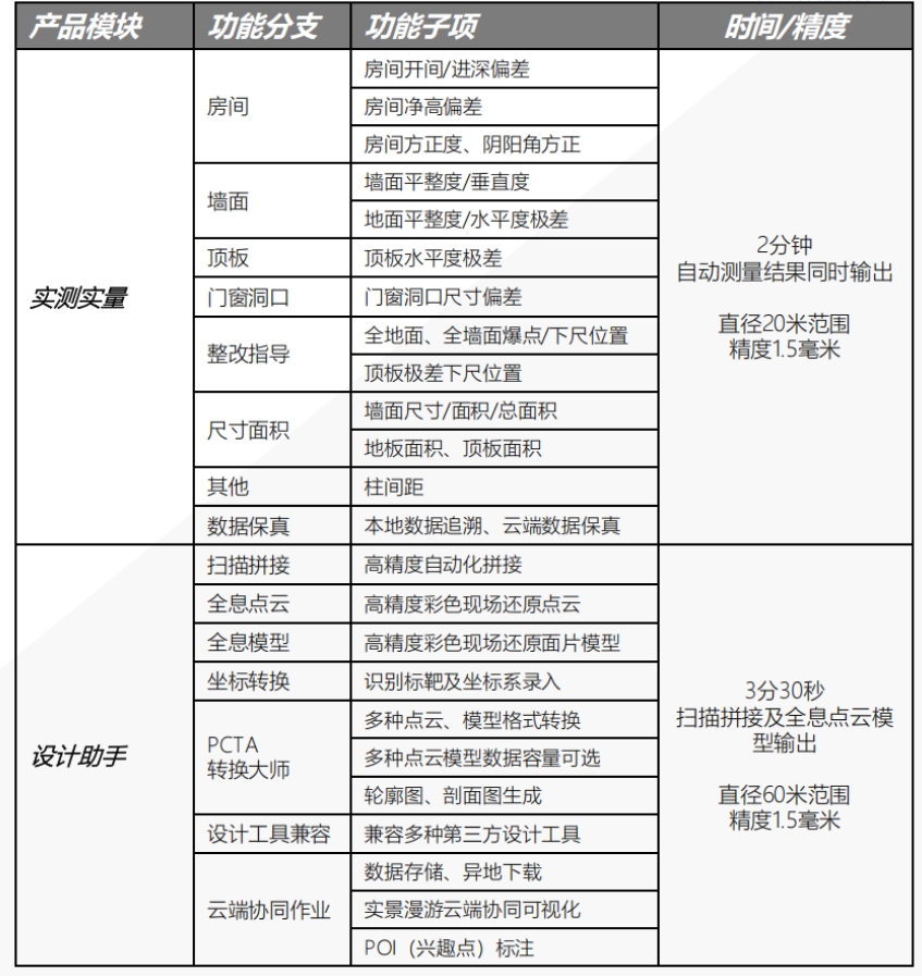
测量机器人
Sorry, your browser unsupport embedded videos.
新品发布
幕墙清洗机器人
2025-11-11
智能巡检机器人
2025-11-11
外墙喷涂机器人
2025-11-11
测量机器人
2025-10-24
钢筋绑扎机
2025-10-24